功能性脂肪酸可在人体中发挥特定的生理作用。作为一种超长链单不饱和脂肪酸,神经酸(Nervonic acid, NA, C24:1, n-9)在认知改善、大脑发育和脑部疾病治疗方面具有特定的生物学功能。近日高地苏二正教授课题组发表研究成果,为神经酸的有效供给提供新途径。
据了解,植物源神经酸于2017年被我国卫健委批准为新食品原料,但高效生产植物源神经酸存在培育难度大、气候依赖性强、占用耕地及生长周期长等问题。2022年,中央农村工作会议强调,“树立大食物观,构建多元化食物供给体系,多途径开发食物来源”。通过微生物合成生物学实现功能性脂肪酸的商业化生产是满足市场需求的有效途径之一,也是践行“大食物观”的必由之路。
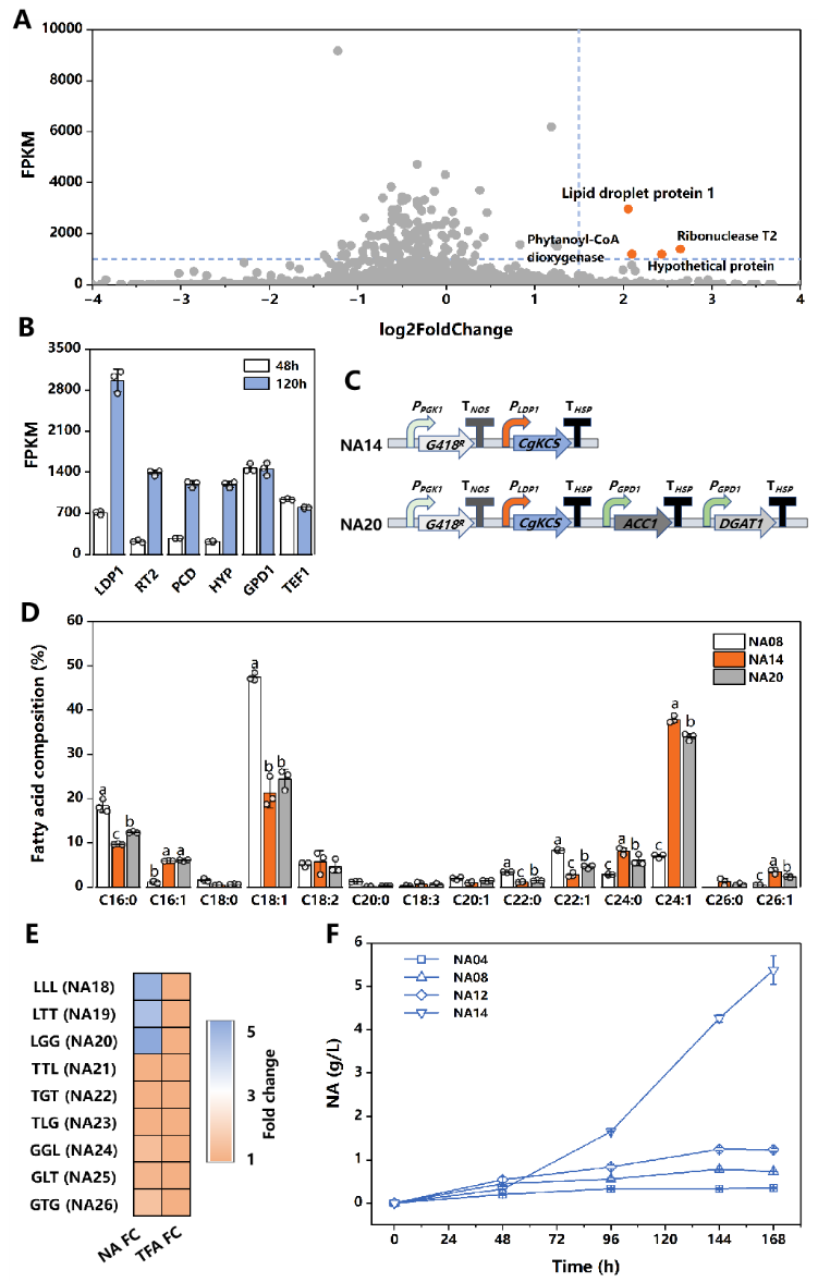
苏二正教授课题组以圆红冬孢酵母(Rhodosporidium toruloides)为底盘微生物,以神经酸为目标产物,提出了工程化改造产油酵母高产神经酸的代谢工程策略(图1):1)组合迭代设计脂肪酸延伸模块中植物源3-酮脂酰-CoA合酶(3-ketoacyl-CoA synthases,KCSs)介导的级联碳链延伸,以将圆红冬孢酵母富含的大量油酸(C18:1)前体延长转化为神经酸(C24:1);2)鉴定编码导致超长链单不饱和脂肪酸生物合成不足的酶的基因,并在油脂积累阶段加强表达;3)超长链单不饱和脂肪酸生物合成的限制步骤中关键基因的表达通常使用常规组成型启动子来完成,但即使在基因组中插入多个拷贝的表达盒也较难支持关键基因在油脂积累阶段的高效表达,因此鉴定并使用油脂积累阶段激活的启动子(Lipogenic phase-activated promoter)动态调控关键限速基因的表达。

代谢工程改造圆红冬孢酵母高产神经酸
通过评估和整合不同植物源KCSs,在圆红冬孢酵母中构建神经酸的合成通路,发现神经酸合成主要集中于细胞增殖期,进入油脂合成期后神经酸的合成出现停滞。进一步采用比较转录组学分析工程菌株和WT菌株在细胞增殖期(48h)和油脂合成期(120h)的基因表达,揭示了工程菌株神经酸合成途径中脂肪酸延伸模块的关键限制基因(3-ketoacyl-CoA reductase,3-hydroxyacyl-CoA dehydrogenase,trans-2,3-enoyl-CoA reductase),对其进行强化过表达后显著增加了神经酸占总脂肪酸的百分比和滴度。随后,通过启动子工程,挖掘到油脂积累阶段激活启动子PLDP1,并对关键基因CgKCS的表达进行强化,大幅度增加了神经酸占总脂肪酸的百分比和滴度(图2)。接着,通过引入脱饱和酶成功使C24:0脱饱和为C24:1,提高了神经酸占总脂肪酸的百分比和滴度。最终,通过发酵工艺优化(包括氮源浓度和溶氧控制等),最终工程菌株在5 L发酵罐中生物量和总脂肪酸量分别达到135.5 g/L和95.4 g/L;神经酸占总脂肪酸的百分比、滴度和时空产率分别达到46.3%、44.2 g/L和0.230 g/L/h,均显著超过代谢工程改造植物和产油酵母当前报道的最高水平。在该工艺水平下,10 m3发酵罐每周发酵生产的神经酸产量,约相当于50亩元宝枫或67亩文冠果一年的神经酸产量,为神经酸的规模化生产和有效供给提供了新的途径。

挖掘油脂积累期激活启动子促进神经酸的合成
研究成果以“Metabolic engineering of oleaginous yeast in the lipogenic phase enhances production of nervonic acid”为题,2023年10月10日在线发表于合成生物学与代谢工程领域权威期刊《Metabolic Engineering》上(文章链接:https://doi.org/10.1016/j.ymben.2023.10.001 ),高地2019级发酵工程专业博士生刘飞翔为论文第一作者,上海交通大学马晓强副教授和苏二正教授为共同通讯作者。南京林业大学为第一完成单位。该研究得到潍坊市文冠果产业研究院专项资金、国家重点研发计划项目的支持。